suncitygroup太阳新城(中国)集团官方网站
旧网入口
首页
学院概况
学院简介
专业介绍
组织架构
师资队伍
师资概况
领导班子成员
首席教授及学科带头人
教师代表
教学教务
规章制度
人才培养方案
教学动态
科技创新
教学科研成果
学科赛事
学术讲坛
学生园地
学生动态
学生会动态
学子风采
党团建设
组织架构
党团动态
理论学习
招生就业
迎新专栏
就业实习助勤
产业学院
广州新华学院粤嵌信息技术产业学院
广州新华学院信盈达自动化与机器人产业学院
广州新华-科大讯飞机器人与AI产业学院
下载专区
教师专区
学生专区
首页
>
教学教务
>
规章制度
>
正文
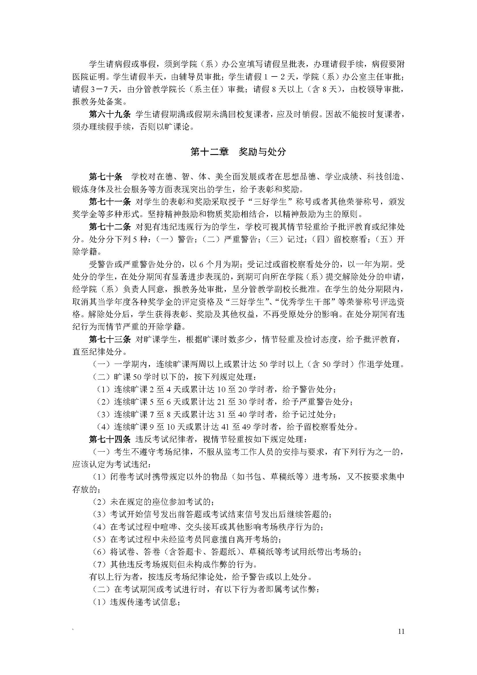
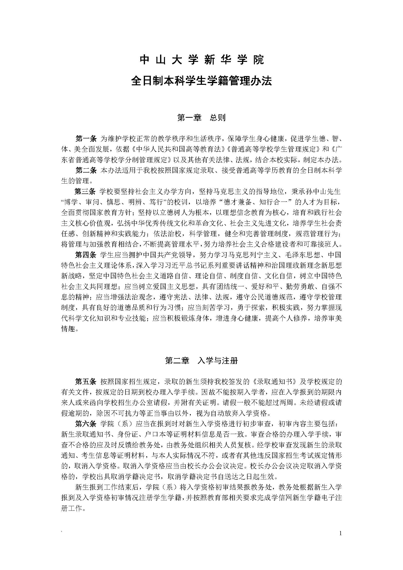
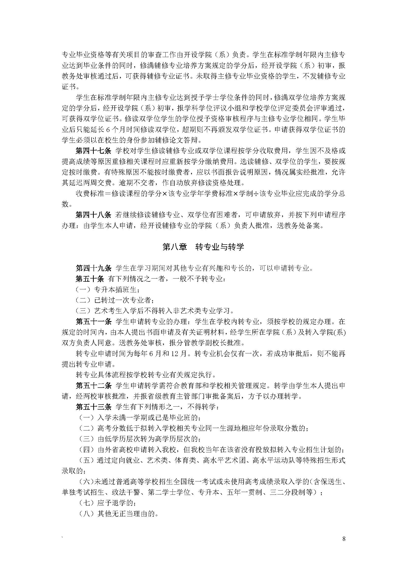
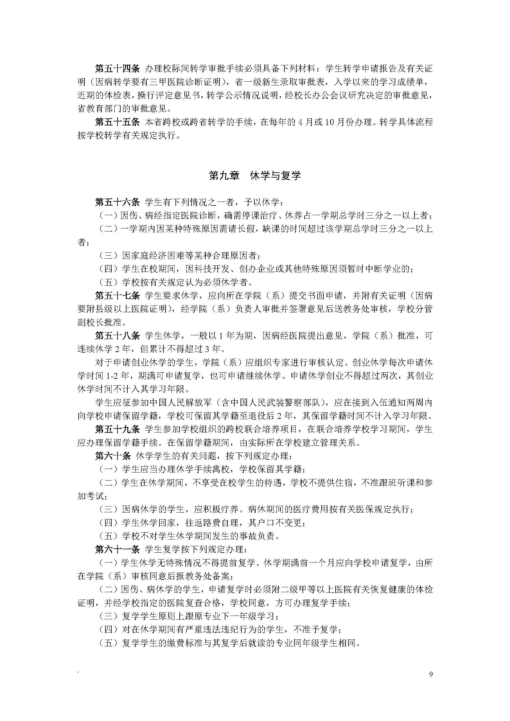
中山大学新华学院全日制本科学生学籍管理办法
发布时间:2018-06-19
文章来源:
浏览次数:
中山大学新华学院全日制本科学生学籍管理办法
.pdf
关闭
打印
责任编辑:
友情链接
更多
>>
学院概况
学院简介
专业介绍
组织架构
师资队伍
师资概况
领导班子成员
首席教授及学科带头人
教师代表
教学教务
规章制度
人才培养方案
教学动态
科技创新
教学科研成果
学科赛事
学术讲坛
学生园地
学生动态
学生会动态
学子风采
党团建设
组织架构
党团动态
理论学习
招生就业
迎新专栏
就业实习助勤
产业学院
广州新华学院粤嵌信息技术产业学院
广州新华学院信盈达自动化与机器人产业学院
广州新华-科大讯飞机器人与AI产业学院
下载专区
教师专区
学生专区